盈利超9亿变亏损超7亿!延安必康业绩预告大变脸,年报难产被停牌

By | 2022年5月7日

原文标题:盈利超9亿变亏损超7亿!延安必康业绩预告大变脸,年报难产被停牌
本文摘要:红星资本局4月30日消息,4月29日晚,延安必康(002411.SZ)公告称无法发布2021年年度报告及2022年第一季度报告,并将于5月5日起被实施停牌。此外,延安必康还修正了此前发布的2021年业绩预告,由预计盈利9.5-10亿元,改为… …
本文关键词:,

正文:

红星资本局4月30日消息,4月29日晚,延安必康(002411.SZ)公告称无法发布2021年年度报告及2022年第一季度报告,并将于5月5日起被实施停牌

此外,延安必康还修正了此前发布的2021年业绩预告,由预计盈利9.5-10亿元,改为预计亏损7.5-8.8亿元

消息一出,股民炸锅,称延安必康“天雷滚滚”。

红星资本局注意到,这已经不是延安必康第一次爆雷了。2020年,延安必康多次被监管部门开出罚单,涉及蹭热点、信披违规、涉嫌忽悠式分拆上市等不同问题。


图据 图虫创意

三季报净利润增长47倍

年报却预计亏损9亿元

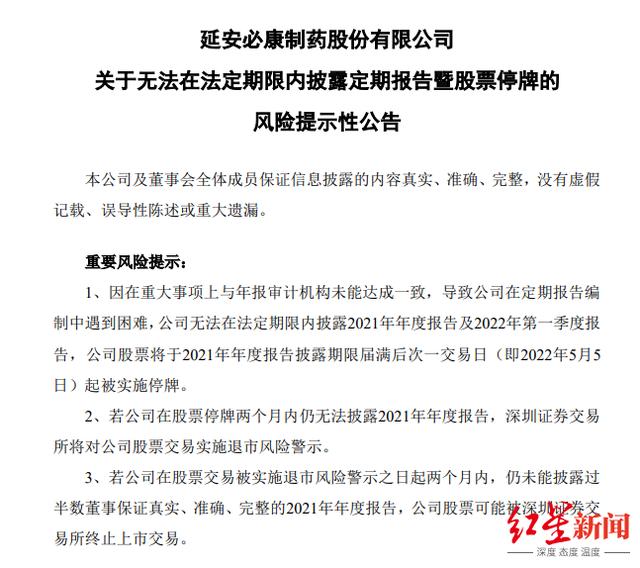
4月29日晚,延安必康公告称,因在重大事项上与年报审计机构未能达成一致,导致公司在定期报告编制中遇到困难,公司无法在法定期限内披露2021年年度报告及2022年第一季度报告。公司股票将于2021年年度报告披露期限届满后次一交易日起被实施停牌。

延安必康表示,若公司在股票停牌两个月内仍无法披露2021年年度报告,深交所将对公司股票交易实施退市风险警示。


除此之外,延安必康还修正了此前发布的2021年业绩预告,由预计盈利9.5-10亿元,改为预计亏损7.5-8.8亿元,前后变化之大令人咋舌。


2021年10月,延安必康披露三季报称,公司2021年前三季度实现营业总收入55.9亿,同比增长8.8%;归母净利润6.1亿,同比增长高达4672.6%。

对于前三季度业绩大增的原因,延安必康称,主要系子公司江苏九九久科技有限公司(以下简称“九九久”)新能源产品受市场需求的影响,产能释放,市场价格上涨,致使利润比去年同期上升;新材料板块受产能释放等原因,利润也较上年同期有所上升。


延安必康三季报

原本一路向好的半年报、三季报,突然急转直下、由盈转亏,股民直呼受不了,称“一来一去19亿没了,天雷滚滚。”“这得是多大的雷,吓得会计师事务所都不敢出审计报告。”

红星资本局注意到,2021年上半年延安必康业务毛利率变化较大。毛利率方面,医药商业类业务毛利率5.61%,同比下滑0.15%;新能源类业务毛利率58.91%,同比增长52.91%;新材料类业务毛利率31.12%,同比下滑8.69%。

大股东套现

子公司曾拟“二次上市”

值得注意的是,就在宣布停牌的同一天,延安必康的十大股东之一周新基宣布减持公司股票不超过1532万股,即不超过公司总股本的1%。而在4月29日,延安必康涨停!报6.55元,市值100.36亿元。


周新基不仅是延安必康大股东,还是九九久的董事长、法人。


九九久上一次引发关注是在2020年,延安必康曾欲将其分拆至创业板上市,然而九九久曾是延安必康的“壳”。

2010年5月,九九久首发上市,募集资金总额5.62亿元。2015年12月,九九久披露《发行股份购买资产并配套募集资金暨关联交易报告书》,向陕西必康制药集团控股有限公司发行股份购买资产,构成重组上市,公司改名为延安必康。

彼时消息一出,延安必康就被证监会立案调查,要求公司说明是否涉嫌“重复上市”和“蹭热点”。

次日,延安必康表示,将暂缓分拆子公司上市的申报工作,延安必康子公司分拆上市计划遭遇了“一日游”。

在抛出离奇的分拆上市计划之前,延安必康还蹭过两大热点:口罩和抗疫药物。

2020年2月,延安必康在宣布投入建成口罩生产线后,股票曾连续两日涨停,借此打造自己“疫情防控概念股”的身份。然而一个月后,延安必康就收到陕西证监局警示函的公告。

监管部门发现,延安必康未披露尚不存在口罩生产业务、尚未取得相关生产资质等可能对股价产生重大影响的重要信息,存在信息披露不完整的情形。

2020年3月10日,陕西监管局网站公布了对延安必康的行政监管措施决定书,并就“信披违规问题”,向延安必康董事长谷晓嘉、总经理香兴福和董秘苏熳出具了警示函。根据深交所官网信息,这些公司的处分结果还将被记入上市公司诚信档案,向社会公开。

多次爆雷的延安必康,2020年净亏损10.71亿元,年内公司股价跌幅达67%。

2021年,延安必康业绩到底如何,究竟为什么上演“前后变脸、年报难产”,红星资本局将持续关注。

红星新闻记者 俞瑶 谢雨桐

编辑 陶玥阳

(下载红星新闻,报料有奖!)


本文作者:红星新闻,转载本文请注明作者出处~

发表回复

您的邮箱地址不会被公开。 必填项已用 * 标注