(30分)海王生物(000078.SZ)基本面研究报告(谛听版)

By | 2022年5月6日

原文标题:(30分)海王生物(000078.SZ)基本面研究报告(谛听版)
本文摘要:报告截至报告期:2021.06.30报告类别:价值基本面研究简报(谛听版),完整版可搜索公众号(貔貅财经研究所)下载。报告版本:谛听版『报告简要解读』海王生物(000078.SZ)近一年收益率长期跑输大盘。公司表现较差的方面主要为盈利能力、… …
本文关键词:,

正文:

报告截至报告期:2021.06.30

报告类别:价值基本面研究简报(谛听版),完整版可搜索公众号(貔貅财经研究所)下载。

报告版本:谛听版

『报告简要解读』

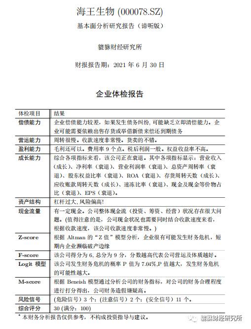
海王生物(000078.SZ)近一年收益率长期跑输大盘。公司表现较差的方面主要为盈利能力、现金流量和成长能力。公司毛利还可以,权益收益率不行。综合各项指标来看,该公司正在衰退。截止2021年6月,公司货币资金减少较多,同时应付账款增高、应付票据减少,短期借款增高较多。





当没有颠覆整个行业的事情发生时,应当考虑企业的内在价值。有一句资本市场里常说的:"股价如同被遛的狗,股票的内在价值如同主人,狗有时跑到主人前面,有时跑到主人后面,但始终以主人为中心"。而研究企业的内在价值时,光考虑企业的历史财务报表也是不行的,因为历史的不代表未来的。那么研究公司的财务报表基本面有什么用呢?财报是用来排除和筛选公司隐患的,如现金、应收账款、存货、商誉、负债率、费用占比、现金流等一些敏感指标的异常变化。而本报告是基于研究"好公司"为出发点,那为什么会选择"好公司"作为主要研究对象呢?因为好公司在一定程度上具备坚韧的容错能力。然而研究什么是"好",不如了解什么是"坏",因为证明难,证伪易。因此,本报告将特别注重于研究公司潜在的风险。

完整分析报告及下载可到公众号搜索:貔貅财经研究所。

注:本报告分析公司的体质是截止2021年6月30日。

注意:由于爬取的财报可能存在不准确及缺失信息的情况,请报告使用者谨慎注意。

本文作者:貔貅财经研究所,转载本文请注明作者出处~

发表回复

您的邮箱地址不会被公开。 必填项已用 * 标注