国产化学发光龙头安图生物

By | 2022年6月6日

原文标题:国产化学发光龙头安图生物
本文摘要:安图生物相关阅读:《化学发光龙头安图生物》《刘彦春大举加仓,高瓴新进!被低估的IVD大细分龙头,已经进入击球区?》《一季度景顺和高瓴同时买入,一家体外诊断龙头公司!》《高瓴资本新买入一家公司》今天我们一起梳理一下安图生物,公司专业从事体外诊… …
本文关键词:,

正文:

安图生物相关阅读:

《化学发光龙头安图生物》

《刘彦春大举加仓,高瓴新进!被低估的IVD大细分龙头,已经进入击球区?》

《一季度景顺和高瓴同时买入,一家体外诊断龙头公司!》

《高瓴资本新买入一家公司》

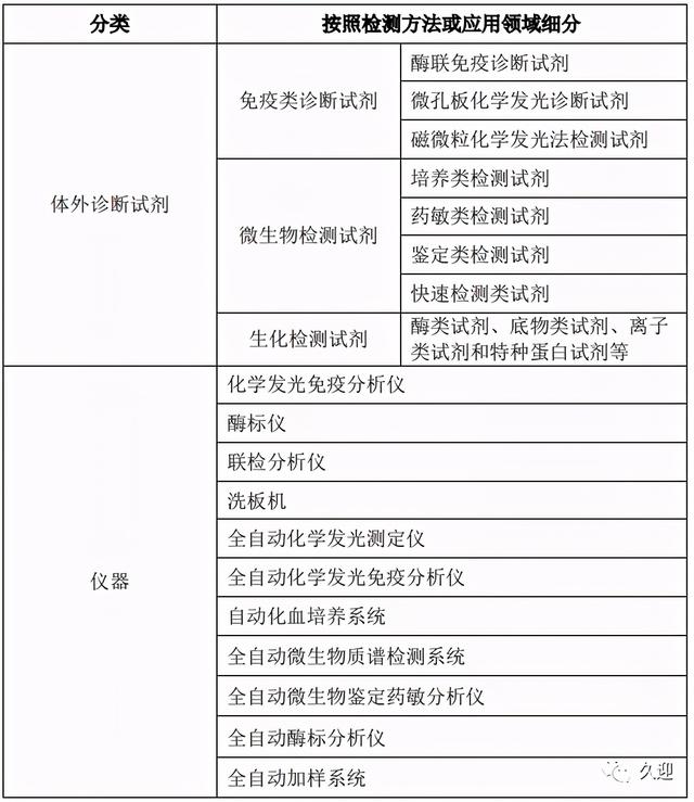
今天我们一起梳理一下安图生物,公司专业从事体外诊断试剂及仪器的研发、制造、整合及服务,产品涵盖免疫、微生物、生化等检测领域,同时也在分子检测等领域积极布局,能够为医学实验室提供全面的产品解决方案和整体服务


免疫诊断通过抗原抗体结合反应,对样本中的微量物质进行检测,灵敏度较高、出错率小,近年发展较快、在IVD 市场规模的占比略有提升。免疫诊断的市场占比从2012 年的29%提升到2017 年的38%。


其中,化学发光免疫分析技术具备灵敏度高、线性范围宽、结果稳定、安全性好及使用期长等方面的系统性优势,在性能上对其他免疫方法形成全面超越,因此成为免疫诊断的主流,对酶联免疫等定性/半定量产品进行替代。预计2019 年中国化学发光市场规模在250-300 亿元(出厂口径),收入增速在20%左右(远高于当年公立医院检查收入14.55%的增长)


基于化学发光市场扩容的高景气度,近几年从事化学发光检测的企业如雨后春笋般节节冒出,目前处于领先地位的主要是安图生物、迈瑞医疗、新产业等上市公司,整体国内化学发光收入规模增速在40%以上的水平。前期国内企业的快速发展,主要源于基层空白市场的开拓,并且受益于分级诊疗政策的持续推进、民营检测机构的盛行而具备持续成长能力

三级医院检测量大,但是对检测质量要求较高、价格敏感度则相对较低,基本配备外资产品。而二级医院、部分一级医院以及民营检测机构的检测量也达到配置化学发光免疫分析系统的门槛,但是受限于资金方面的压力,有动力寻求性价比更高的补充/替代品,因此成为处于萌芽期国内厂家的理想客户,与外资品牌形成错位竞争安图生物装在三级医院的化学发光仪器平均单台产出低于公司仪器的平均水平,这意味着二级医院/民营机构仍是公司的主要收入来源


需求(临床使用广泛)和供给(价格居高不下)的变化在生化分析系统的进口替代进程发挥着十分重要的作用

从需求端来看,化学发光市场扩容的高景气度;从供给端来看,市场由进口品牌垄断,其中“罗雅贝西”四大家市占率超过70%、外资品牌整体市占率超过80%,单个国内企业市占率不超过5%。外资产品基本垄断,形成的局面就是整体化学发光检测产品的价格水平居高不下,具备进口替代发生的前期条件


由于进口产品的价格体系明显高于国内同类产品,当前面临着越来越大的压力:终端检验费用标准逐年下调、取消进口与国产试剂的价格差异等。在医保控费日益加剧的环境下,“性价比”对医院采购试剂时的影响程度提升。此外,国家政策也在鼓励进口替代,部分地区从国产化率角度提出定量目标,有望提升医院采购国产品牌的动力

终端降价对于国产体外诊断企业而言是一把双刃剑(量、价):一方面医院和代理商会把降价压力向上游传递(价),另一方面迫于控费压力医院更有动力选用性价比较高的国产品牌(量),从而在外资维持原有价格体系的条件下,国产企业迎来以价换量的机会。

整体来看,化学发光细分市场空间大(市场规模250-300 亿)、增速快(行业增速约20%),加之国产企业终端下沉和进口替代,具备核心竞争优势的优质企业未来3-5 年的复合增速有望达30%以上

在化学发光领域,安图生物的产品不断升级,从最基础的酶联免疫,过渡产品板式发光,到现在精密度好、线性范围宽、操作方式灵活的管式发光;并在持续升级和迭代的过程中,不断积累基础技术、检测项目、销售渠道等方面丰富经验,铸就独特优势,成为国产品牌的佼佼者


在化学发光检测市场中,肿瘤、传染病、甲功、激素等常规项目占据了70%以上的份额。其中,传染病检测开发时间较早、偏定性、需求量大,为国内企业突破外资品牌垄断、进入主流市场的关键项目。


安图生物的优势项目集中在传染病检测领域,除了常用的术前八项(乙肝五项丙肝艾滋梅毒)之外,公司还拥有甲肝、戊肝抗体检测项目,这两类项目在传染病医院中的检测频率也较高;公司还推出了结核分枝杆菌特异性细胞免疫反应检测,用于结核病的辅助诊断。

此外,公司也积极向非传染病领域拓展,在肿瘤、高血压、Torch 等领域均颇有建树,形成了传染病应用领域和非传染病应用领域均衡发展的局面

当企业发展到一定程度的时候,内生瓶颈有望借助外力实现飞跃。在资金充裕的情况下,通过并购切入新领域为突破能力边界的重要途径。

生化诊断主要通过各种生物化学反应测定体内生化指标,主要应用于医院的常规检测项目如肝功能、肾功能、电解质检测等。当前生化诊断市场份额虽略有下降,但19%的占有率仍稳坐IVD 第二大细分市场,值得重点关注

由于技术壁垒、投入产出比等原因,生化分析仪器国产化率仍较低,特别是高端仪器仍为日本等外资企业所垄断;而生化试剂虽然技术壁垒略低,但是研发注册周期耗时较长,一般在2 年左右。安图生物2016 年上市后即相继并购盛世君晖中国区生化业务和百奥泰康,进入临床生化检测领域,并着手布局临床实验室全自动化系统检验流水线的产品。


由于全民医疗保障制度的建立,大量的医疗需求被释放,各层级医院的患者数量和标本增加,对于高通量、高效率和高安全性的流水线产品具有强烈的需求;同时,随着医疗改革的深入,成本控制是众多医学实验室面临的一个重要问题,而生化和免疫检测作为临床实验室最大的两块业务,自动化程度影响着成本控制,全自动化生化免疫流水线是未来医院检验科和临床实验室设备配置的发展趋势


国际IVD 巨头的流水线陆续进入国内市场,预计2020 年新增400 条流水线,当前约2000 条,其中罗雅贝西四大家占比超过90%。这些流水线体系中免疫仪器使用的是自己的品牌,而高端生化仪是市场稀缺资源,因此生化仪部分则或多或少与日本的知名厂家合作,例如罗氏与日立合作、雅培佳能合作、贝克曼收购奥林巴斯临床检验业务(含AU 系列生化分析仪)等。


安图生物的免疫产品已基本形成体系,收购盛世君晖生化业务后进入高端生化系统领域(其代理的佳能TBA-FX8 携带污染率低至0.1ppm 的免疫级别),并于2017 年正式推出中国第一品牌医学全自实验室动流水线Autolas A-1 Series,2019 年推出全自动生化免疫流水线 Autolas B-1 Series、比同配置的传统流水线节省60-80%的空间

微生物检测主要是对感染性疾病的病原体或病原体的代谢物进行分析和检测,包括细菌培养、鉴定和药敏分析等,目的是为临床治疗提供治疗依据,从而在抗菌药物治疗过程中能够选择最适合患者的药物及治疗方法。

安图生物的微生物检测产品拥有104 项注册证书,并取得了65 项产品的欧盟CE认证。其中培养基平板系列产品在我国市场份额较高,自动化血培养系统及配套培养瓶的上市更加奠定公司在国内细菌培养领域的市场地位;公司较早提出由医学微生物向临床微生物转变的观点,并以此确定了微生物快速检测的发展方向,开发了独具特色的干化学酶法系列检测产品。

公司于2018 年推出的全自动微生物质谱检测系统Autof ms1000,具备检测速度快、检出率高、菌株覆盖率广、数据库本地化等多项优势,有望成为公司进入高端医院的另一大重磅产品

分子诊断主要是针对编码各种疾病相关蛋白以及免疫活性分子的基因进行测定,临床使用的主流技术手段是核酸扩增、荧光原位杂交、测序等,主要用于感染性疾病、遗传病、肿瘤等项目的检测。

在分子诊断领域的产品布局方面,安图生物着眼于为客户提供一站式的核酸检测解决方案,一方面开发产品菜单涵盖8 大系列60 余个项目和随机全自动化核酸(RT-PCR)检测系统,另一方面股权认购投资芬兰Mobidiag Oy 并与之成立合资公司,在中国区域基于Novodiag 技术平台的使用权,有望结合产品在国内生产的成本优势,更加有利于服务国内临床检验的实际需求

一、国产化学发光龙头

安图生物始于1998 年,代理销售博赛研究所诊断试剂产品;1999 年取得奥地利ANTHOS 公司酶标仪洗板机中国代理销售权,并小批量生产低端的酶联免疫产品;2002 年获得第一个专利证书细菌性阴道病快速检测卡;2007 年第一台自主生产的发光仪LUmo 面市;2008 年酶标仪PHOmo、iWO 面市;2010年成功研制出第一台WOMO 联检仪、iWO-960 洗板机;2013 年全自动化学发光测定仪A2000 上市;2016年上交所上市;2018 年微生物质谱Autof ms1000 获得医疗器械注册证和CE 证书、第一条实验室全自动流水线Autolas A-1 Series 落户河北,同时通过并购、合作模式介入生化诊断、分子POCT 领域,初步完成IVD 版图的全布局。


二、业务分析

2015-2020年,营业收入由7.16亿元增长至29.78亿元,复合增长率32.98%,20年同比增长11.15%,2021Q1实现营收同比增长48.44%至8.17亿元;归母净利润由2.78亿元增长至7.48亿元,复合增长率21.89%,20年同比下降3.41%,2021Q1实现归母净利润同比增长84.15%至1.71亿元;扣非归母净利润由2.66亿元增长至6.78亿元,复合增长率20.58%,20年同比下降8.35%,2021Q1实现扣非归母净利润同比增长102.71%至1.69亿元;经营活动现金流由3.09亿元增长至9.95亿元,复合增长率26.35%,20年同比增长18.01%,2021Q1实现经营活动现金流同比增长309.23%至2.59亿元。





分产品来看,2020年试剂类实现营收同比增长3.45%至23.79亿元,占比82.11%,毛利率减少6.38pp至67.15%;仪器类实现营收同比增长61.29%至4.75亿元,占比16.39%, 毛利率增加5.27pp至31.71%;其他实现营收同比增长414.25%至4350.07万元,占比1.50%,毛利率增加7.79pp至19.05%。



2020年公司前五大客户实现营收4.91亿元,占比16.48%。

三、核心指标

2015-2020年,毛利率由72.77%下降至59.75%;期间费用率由27.56%上涨至17年高点31.59%,而后下降至21.03%,其中销售费用16年下降至低点14.99%,17年上涨至高点16.77%,随后逐年下降至19年16.46%,20年上涨至15.60%,管理费用率16年上涨至高点15.39%,而后下降至4.73%,财务费用率由-0.55%上涨至0.70%;利润率由38.80%下降至25.42%,加权ROE由46.36%下降至17年27.68%,随后逐年提高至19年34.81%,20年下降至22.13%。



四、杜邦分析


净资产收益率=利润率*资产周转率*权益乘数

由图和数据可知,16年净资产收益率的下降是由于利润率、资产周转率和权益乘数共振下降所致,17年净资产收益率的下降是由于利润率的下降,18年净资产收益率的提高是由于资产周转率和权益乘数的提高,19年净资产收率的提高是由于资产周转率的提高,20年净资产收益率的下降是由于利润率、资产周转率和权益乘数共振下降所致。

五、研发支出

2020 年度研发投入为 3.46 亿元,占营业收入 11.63%,同比增长 11.05%,截止2020年末公司研发人员1443人,占比31.76%。2020年公司新获产品注册证 42 项,共拥有产品注册证 528 项;国际注册新获 CE 证书 45 项,共拥有国际注册证 537 项;新获专利授权 141 件,专利授权总数 557件;新增软件著作权证书 33 项,共有软件著作权证书 114 项。


六、估值指标


PE-TTM 64.27,位于近3年50分位值附近。

根据机构一致性预测,2023年安图生物业绩增速在27.89%左右,EPS为4.23元,18-23年5年复合增长率28.76%。目前股价117.74元,对应2023年估值是PE 26.67倍,PEG 0.96。





看点:

化学发光是IVD行业市场容量较大、增速较快的细分领域,公司作为国内化学发光的龙头,采取“技术+产品线+渠道”全方位发展模式,积极拓展IVD各类产品线,形成“免疫诊断+生化诊断+微生物诊断+分子诊断”全产品线布局,市场份额逐步扩大,有望将来实现对国际产品的进口替代。

本文作者:享迎,转载本文请注明作者出处~

发表回复

您的邮箱地址不会被公开。 必填项已用 * 标注