营收大涨12倍,华录百纳业务布局做了哪些调整和升级?

By | 2022年6月6日

原文标题:营收大涨12倍,华录百纳业务布局做了哪些调整和升级?
本文摘要:作者 / 云梦泽、乔苗儿经历完2018年剥离传统业务的阵痛深蹲期后,华录百纳各项业务逐步进入恢复焕新期,重回快速发展的起跳轨道。2020年,受疫情冲击及剧集行业调整影响,国内上市影视公司出现大面积亏损,而华录百纳是少数盈利过亿的公司之一。年… …
本文关键词:,

正文:

作者 / 云梦泽、乔苗儿

经历完2018年剥离传统业务的阵痛深蹲期后,华录百纳各项业务逐步进入恢复焕新期,重回快速发展的起跳轨道。

2020年,受疫情冲击及剧集行业调整影响,国内上市影视公司出现大面积亏损,而华录百纳是少数盈利过亿的公司之一。

年报显示,去年华录百纳实现营业总收入2.84亿元,其中,归属于上市公司股东的扣除非经常性损益后的净利润4670.20万元,比上年同期增长8.21%。


业绩观察:剧集项目为盈利主体,热度口碑双收,电影业务异军突起,占比快速提升

华录百纳2020年的收入主要来自于影视剧首轮、多轮发行以及媒介资源的硬广项目投放等,收入位居前五名的作品分别为电视剧《爱的厘米》、《青青子衿》、《亲爱的,你在哪里》、《黑色灯塔》,以及电影《我和我的家乡》,前五名作品收入合计1.17亿元,占公司主营业务收入的41.79%。

剧集领域,联合出品都市情感剧《亲爱的,你在哪里》,由王迎导演执导,王雷秦海璐主演。该剧在北京卫视首播,并在腾讯视频同步播出,中国视听大数据收视最高排名全国第三,省级卫视第一,凭借对现代家庭生活的真实呈现,获《人民日报》、《光明日报》、《新京报》等主流媒体点赞。

联合出品的律政剧《黑色灯塔》,由史赫然导演执导,吴倩杨玏主演。该剧在芒果TV首播,连续三周登上豆瓣华语口碑榜单。

联合出品都市情感剧《爱的厘米》,由潘越导演执导,佟大为、佟丽娅主演。该剧在湖南卫视、芒果TV、腾讯视频播出,CSM 59城收视率累计登顶21次,连续8天斩获猫眼电视剧网络播放量冠军,登陆微博热搜50余次。

联合出品的电视剧《青青子衿》,由徐飞导演执导,范世琦、吕小雨主演。在湖南卫视青春进行时播出,连续多日位列同时段收视第1。


电影领域,华录百纳旗下子公司东方美之联合发行《我和我的家乡》,该片由张艺谋担任总监制,宁浩担任总导演,张一白担任总策划,宁浩、徐峥陈思诚闫非彭大魔邓超和俞白眉分别执导五个故事的喜剧片。该片国内票房累计28.3亿,荣获2020年票房亚军、喜剧片票房冠军。

值得注意的是,华录百纳传统主业为剧集业务,较少涉及电影业务,去年华录百纳的电影业务异军突起,从2019年零收入大幅增长到2020年的3042.18万元,占公司总营收的比重超过10%,并且参与出品及发行影片均为市场头部影片。

产能测绘:剧集优质产能进入快速释放期,平台认可度高

2020年,华录百纳以出品、联合出品以及发行身份参与剧集共计4部,分别为《青青子衿》《亲爱的你在哪里》《黑色灯塔》《爱的厘米》,参与电影1部,主要为《我和我的家乡》。

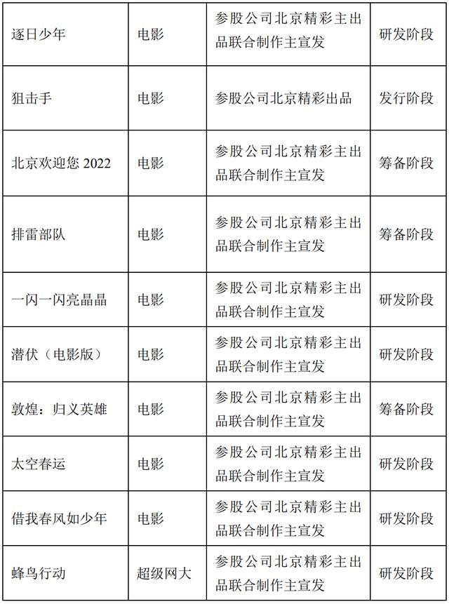
进入2021年,华录百纳的剧集产能进入加速释放期,并且在产品类型、内容品质上都有巨大突破,根据公司公开信息,2021年公司主要剧集项目有现实主义题材《美好的日子》、青春励志剧《我们的西南联大》已完成项目取证;刑侦缉毒剧《冰雨火》、当代都市《先生们请立正》、悬疑推理《逆光者》等剧目已完成拍摄,送审、后期完成后等待排播;未来科幻《火星孤儿》、古装《绛龙吟》、《幕月星辰》、《君九龄》、《我是至尊》、公安题材《第一枪》、悬疑推理《寂静证词》、刑侦悬疑《失心探》、女性励志《黑天鹅》、现代甜宠《全世界都叫我小可爱》、当代都市《借你一世玲珑》、网大《浴血金三角》等优质项目部分已完成预售、定制或在积极筹备,这些项目都可以清晰地看出,无论从剧集数量、题材丰富度上,还是内容品相、爆款潜力上,今日的华录百纳与前两年深蹲期的华录百纳都不可同日而语。


我们仔细审视了华录百纳近年的产品及后续拟播出及储备的项目,发现有三点明显的趋势。

第一:内容取向年轻化、头部化趋势明确。刑侦缉毒剧《冰雨火》主演王一博陈晓,悬疑推理剧《逆光者》主演彭冠英张雨剑等均为深受年轻群体喜爱的艺人,《火星孤儿》的青春热血科幻气质、硬科幻实力也在年轻粉丝中引发了巨大的共鸣。

第二:产品类型丰富度明显提升。除了优势的现实题材剧外,公司还积极研发了未来科幻、刑侦缉毒、悬疑推理、女性励志、现代甜宠等多个热门题材线,并均有拳头内容产品陆续推出,整体产品类型丰富度较往年大幅提升。

第三:与互联网平台合作更为紧密。除与腾讯爱奇艺优酷保持密切合作关系外,上述作品中,《青青子衿》《黑色灯塔》《爱的厘米》《暗恋橘生淮南》《八零九零》等5部作品有共同的播放平台——芒果TV。且据近期公司公告披露,华录百纳已连续12个月与芒果TV签订影视剧版权售卖合同、影视剧独家联合开发合同,总金额达3.2亿元。与固定平台展开深度合作,说明已经与平台达成默契,产出内容能够满足特定平台、特定圈层用户的观看需求。

发展前瞻:剧影漫全线发力升级产业链条

到了2021年,华录百纳业绩依然保持稳健增长的态势。

2021年一季报显示,今年1至3月,公司实现营业收入2.16亿元,较上年同期1572.31万元增加超12倍;归属于上市公司股东的扣除非经常性损益后的净利润为1419.65万元,较上年同期增长177%。


对于营收大增和扣非净利润扭亏为盈,华录百纳表示,主要是由于公司进行精细化制片管理保障项目有序推进、年轻化剧集团队带来的优质产能陆续释放,同时加大电影业务布局和团队建设,电影团队整合优质项目资源的投资收益得以确认等所致。

生产力是制作公司的生命力,华录百纳资金充裕,项目规划清晰。

一季报显示公司在手货币资金13.5亿,交易性金融资产4.1亿。现金流充裕,也是作为制片公司核心竞争力之一,为影视项目开发解决资金方面的后顾之忧。2020年报披露公司2021年影视作品拍摄计划,涉及电视剧20部,电影/网大14部,动画电影、剧集各1部,其主要有以下亮点:



剧集业务方面,在行业上游主创价格、剧集播出价格回归相对理性阶段后,坚持以精品剧、系列剧为创作核心,强化预售体系以控制项目风险,提高精细化制片管理能力以提升项目毛利,稳步扩大剧集产能,扩张市场份额。20部剧集的拍摄计划较往年大幅增加,现实大剧多,系列剧有新意。众多作品与行业内一线导演余庆傅东育徐纪周,编剧高满堂张巍等合作,展现出公司盘活行业内头部人才资源的优势。另外,《火星孤儿》等带有科幻元素的创新剧目也瞄准内容市场蓝海,或带来领衔市场、填补空白的效应。

电影业务方面,是华录百纳未来两年重点发力板块。加大人才和项目储备,围绕“精品化、系列化、IP化”着力做好题材规划和剧本打磨,在题材规划上需提前关注和考虑爆款内容的持续性、IP化及后端消费的长尾效应,在剧本打磨上,精益求精,不断升级表达方式,坚持“内容为王”;同时不断完善营销及发行策略,积极进行营销及发行创新。华录百纳将通过合资公司、战略投资等手段在行业低谷期聚集与绑定核心电影人才,进一步扩充电影创意团队。

而在绑定核心电影人才层面,华录百纳的尝试已初见成效。除了联合发行电影《我和我的家乡》以外,华录百纳还取得北京精彩时间文化传媒有限公司46%股权。北京精彩的总经理张苗,身兼制片人、监制及发行人,在过去的5年里携团队不断打破中国电影票房和电影类型的天花板;其作为制片人和发行人的《战狼2》、《我不是药神》、《流浪地球》、《我和我的家乡》等多部电影取得票房和口碑的双丰收。北京精彩出品,联合发行、张苗人任总制片人的2021年春节档影片《你好,李焕英》,国内票房已累计超过54亿,成为中国电影票房史亚军。


动漫业务方面,华录百纳力争打造自己的动漫IP矩阵的势头很足。年初,华录百纳以现金形式购入北京光云动漫文化有限公司100%股权,而这家公司在动漫领域已耕耘多年,主要为客户提供专业的IP开发、制片管理、3D动画制作与特效服务,有着完善的动画影视制作服务体系,并已为国内外多家影视动漫领军企业制作与开发多部头部动漫影视作品,主要客户包括美国梦工厂、迪士尼旗下西基公司、万达文化、优酷影业、好久不见、中影动画、安乐影业等国内外文娱行业的领军企业。从其披露的项目书中可见,《司空见怪》《玄锋乂录》两部原创动漫成为公司计划主投的项目,《观复猫的快乐生活》动画剧集已经开机,形式新颖。随着优质内容生产者的入局,国产原创动漫产业的升级出新也指日可待。

综合财报、市场等数据维度的分析以及行业向的观察来看,焕新后的华录百纳走上了一条延续优势、挑战新领域的综合发展之路。剧集之后又增设电影、动漫、营销等崭新业务板块的华录百纳,这艘综合的内容航母,要起航了。

本文作者:新剧观察,转载本文请注明作者出处~

发表回复

您的邮箱地址不会被公开。 必填项已用 * 标注