面临退市破产,国家队2亿股被套,37万股东心焦!1700万如何压垮85亿?

By | 2022年6月5日

原文标题:面临退市破产,国家队2亿股被套,37万股东心焦!1700万如何压垮85亿?
本文摘要:85亿市值的庞大集团被1700万借款给“压垮了”!9月5日晚,A股上市公司庞大集团间发布公告称,因被法院裁定受理重整,公司股票将于2019年9月9日被实施退市风险警示,股票简称改为“*ST庞大”,股票价格的日跌幅限制为5%。公告显示,庞大集… …
本文关键词:,

正文:

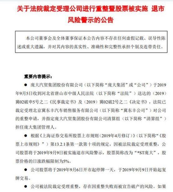
85亿市值的庞大集团被1700万借款给“压垮了”!9月5日晚,A股上市公司庞大集团间发布公告称,因被法院裁定受理重整,公司股票将于2019年9月9日被实施退市风险警示,股票简称改为“*ST庞大”,股票价格的日跌幅限制为5%。

公告显示,庞大集团股票将于2019年9月6日开市起停牌一天,于2019年9月9日开始起复牌交易。


庞大集团也在公告中提醒投资者,若公司重整失败,公司将被法院宣告破产。如果公司被法院宣告破产,根据《股票上市规则》第14.3.1条第一款第十二项的规定,公司股票将面临被终止上市的风险。

庞大集团为何被破产重整?根据今年5月13日的公告,由于庞大集团于2017年5月4日向北京冀东丰借款1700万元,用于补充流动资金用于进货,借款到期后,庞大集团因资金紧张,未能偿清债务。因此,冀东丰公司向法院提出对庞大集团进行重整申请。

为何还不上钱?现金流负21亿

作为一个流通市值85亿的上市公司,最新财报营收高达百亿的公司,为何连1700万借款都还不上?

庞大集团于2019年8月31日披露中报显示,公司2019上半年实现营业总收入102.6亿,同比下降62.2%,降幅较去年扩大。


实现归母净利润-12亿,上年同期为2.6亿元,未能维持盈利状态。报告期内,公司毛利率为7.5%,同比降低1.4个百分点,净利率为-11.7%,同比降低12.7个百分点。


具体看,虽然公司2019半年度营业成本94.9亿,同比下降61.6%,但你低于营业收入62.2%的下降速度,毛利率下降1.4%。期间费用率为17.8%,较上年升高8%,对公司业绩形成拖累。经营性现金流近两期均为负,本期为-21.1亿,上期为-67.6亿。


钱紧的主要原因

庞大集团钱紧的原因,和它的经营模式有关。

据国际金融报报道,庞大集团的资金流状况与同行业其他公司相比一直都较紧张,因为其他同行业公司普遍采取租地建店或租赁房屋开设4S店的模式,庞大集团一直以来主要采用买地建店的发展模式,导致庞大集团的资产负债率较高。近年来都维持在80%左右,而同行却基本不到70%

一位财务专业人士表示,这种模式的财务风险很高,只要出现贷款机构缩贷或者抽贷的情况,庞大集团资金链就会断裂。

2017年4月,庞大集团因涉嫌违反证券法律法规,证监会决定对其进行立案调查。很快,庞大集团就遭到银行集体抽贷,致使财务成本激增。

公开资料显示,2018年庞大集团的融资余额为135.89亿元,较2017年减少了36.17亿元。相反,财务成本却比2017年增加了2.23亿元。

实际上1700万只是压垮骆驼的最后一根稻草。根据庞大集团8月30日发布的公告,截止今年8月底,庞大集团及其子公司已经出现25笔债务逾期,涉及19家金融机构,逾期金额合计接近27亿元。

同时实际控制人庞庆华所持庞大集团13.63亿股股份目前已全部被质押或冻结,占公司总股本的20.42%。

庞大集团在回复公告中称,截至目前,控股股东股份100%被司法冻结对公司控制权及经营未产生实质性影响,但若是未来发生司法处置,或将会导致庞庆华控股股东地位不保,未来还可能对公司经营产生一定影响。

庞大集团什么来头?

公开资料,庞大集团曾经是国内最大的汽车经销商,主营业务为汽车经销和维修养护,2011年4月正式登陆A股。

2010年前,庞大集团一直稳坐国内汽车经销商集团的头把交椅。2011年,广汇汽车以主营业务收入640.88亿元的成绩,首次超越庞大集团排名第一。

而如今在汽车销售量方面,根据中国汽车流通协会发布的2019年中国汽车经销商集团百强排行榜,广汇汽车仍占据首位,但庞大集团排名如今已经滑落至第九位。


37万股东、国家队愈2亿持股被套

而被1700万债务压垮的庞大集团,最揪心的还是37万户股东。截至2019年6月30日的数据显示,庞大集团最新股东户数为37.15万人。


另一方面,机构持股比例虽然已经降低至3.03%,但除四只公募基金外,国家队中国证金和中央汇金仍位列第二大和第九大流通股股东行列,合计持有2.04亿股!


仅供投资者参考,不构成投资建议

本文作者:东方财富网,转载本文请注明作者出处~

发表回复

您的邮箱地址不会被公开。 必填项已用 * 标注