一图速览科创板50成份股!股民如何跟上节奏?

By | 2022年6月2日

原文标题:一图速览科创板50成份股!股民如何跟上节奏?
本文摘要:在科创板正式开板一周年之际,将迎来科创板重要指数—上证科创板50成份指数。科创板50指数来了6月19日17时许,上交所发布公告称,为及时反应科创板上市股的表现,为市场提供投资标的和业绩基准,上海证券交易所和中证指数有限公司将于2020年7月… …
本文关键词:,

正文:

科创板正式开板一周年之际,将迎来科创板重要指数—上证科创板50成份指数。

科创板50指数来了

6月19日17时许,上交所发布公告称,为及时反应科创板上市股的表现,为市场提供投资标的和业绩基准,上海证券交易所和中证指数有限公司将于2020年7月22日收盘后发布上证科创板50成份指数历史行情,7月23日正式发布实时行情。值得注意的是,“科创50”的发布时间刚好是科创板正式分娩1周年。

值得注意的是,目前A股市场有很多指数,除上证指数、深证成指外,其它关注度较高的上证50、中小板指、创业板指等都是在开板后短则几个月长则1年才对外发布的。

如何编制,哪些个股入围?

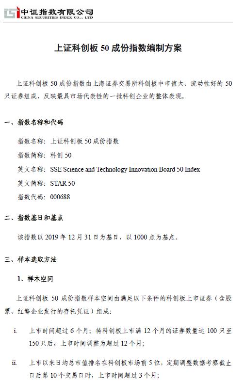
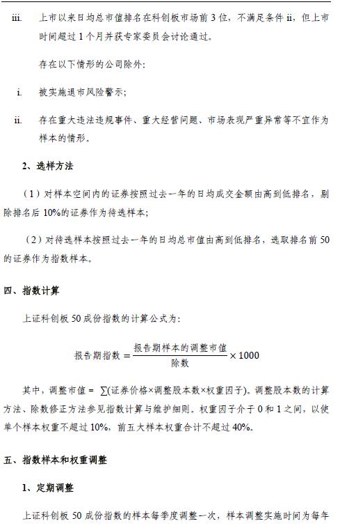
上证科创板50成份指数由上海证券交易所科创板中市值大、流动性好的50只个股组成,反映最具市场代表性的一批科创企业的整体表现。上证科创板50成分指数简称“科创50”,代码是“000688”。

开市近一年来,科创板上市企业家数稳步增长,市场运行平稳有序,企业科创属性突出。截至5月底,科创板上市公司共105家,总市值1.6万亿元,吸引了一批符合国家战略、突破关键核心技术、市场认可度高的科技创新企业挂牌上市,企业研发投入较高,对推动经济高质量发展具有重要意义。作为科创板首条指数,上证科创板50成份指数有助于反映科创板上市证券表现,并进一步丰富投资标的。

指数编制借鉴了境内外市场成熟经验,并充分考虑科创板制度特征及客观情况。指数以2019年12月31日为基日,基点为1000点样本空间包含科创板上市的股票及红筹企业发行并在科创板上市的存托凭证。





重点关注科创50成分股

“科创50”发布后,投资者该怎样根据指数掘金个股?

“设立指数表明了决策层对相关上市公司的重视程度。指数设立越细化,相关个股享受的政策扶持力度越强,成长性越高长期越值得看好。一般情况下纳入成分指数的个股若不被踢出,3-5年内的表现整体上是数一数二的。因此,我们建议投资者关注‘科创50’指数的标的股,这些个股财报数据中科技含量最高的上市公司股票。”银河证券江南大道总经理唐贺文分析认为,至于之后被调进“科创50”的科创板股票,更要倍加珍惜。这里可以告诉大家一个小窍门:历史上,中小板和创业板的第一家股票新和成、特锐德都在纳入指数后3-5年时间涨幅名列前茅,这是否意味着科创板第一股“华兴源创”也会复制中小板和创业板第一股的历史,值得期待。

上游新闻•重庆商报记者 王也

本文作者:上游新闻,转载本文请注明作者出处~

发表回复

您的邮箱地址不会被公开。 必填项已用 * 标注