基本盘业务迎新机遇,创维数字:VR布局早、汽车电子再添新动能

By | 2022年6月2日

原文标题:基本盘业务迎新机遇,创维数字:VR布局早、汽车电子再添新动能
本文摘要:(报告出品方/分析师:国盛证券 宋嘉吉 郑震湘 黄瀚 钟琳)一、创维数字:稳扎基本盘,VR&车载业务贡献新动能 1.1 深耕数字业务二十余载,打造智能生态链 可提供全面系统的解决方案,围绕“平台+内容+终端+应用”打造智能生态链。创维数字股… …
本文关键词:,

正文:

(报告出品方/分析师:国盛证券 宋嘉吉 郑震湘 黄瀚 钟琳

一、创维数字:稳扎基本盘,VR&车载业务贡献新动能

1.1 深耕数字业务二十余载,打造智能生态链

可提供全面系统的解决方案,围绕“平台+内容+终端+应用”打造智能生态链。

创维数字股份有限公司2002年成立,2014年登陆深交所,致力于为全球用户提供全面系统 的超高清终端呈现、宽带网络连接和超高清行业应用综合解决方案,长期以来专注于数字智能终端、宽带网络连接设备、融合终端等产品研发、生产、销售及软件、系统、平台的研发设计,主要服务于通信运营商及数字电视运营商;


在海外市场,公司于欧洲、非洲、中东、印度、东南亚、拉丁美洲等地服务全球电信及综合运营商,根据国内外运营商客户的定制化需求,提供对应终端和解决方案。

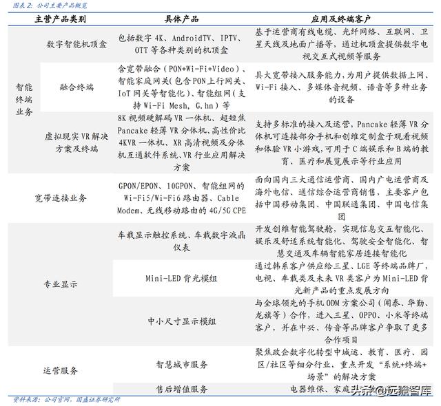
公司整体形成“智能终端、宽带设备、专业显示、运营服务”四大业务板块,致力于打造超高清及智慧互联+数字生活


公司具体业务涵盖智能终端(智能机顶盒、融合终端、VR 等)、宽带连接(PON、Wi-Fi 路由器、Cable Modem、CPE)、专业显示(中小尺寸显示模组、LED 显示器件、车载显示触控系统、车载数字液晶仪表等)及运营服务(智慧城市、B2B 售后增值服务等)。


公司进一步推进产能布局。

2022 年 3 月,公司拟投入不超过 13.38 亿元投资建设惠州创维数字产业园一期项目,以满足公司未来业务的产能需求。惠州位于粤港澳大湾区及紧挨深圳区位优势明显,有利于承建深圳先进制造产业和创新资源转移。

目前公司在惠州仲恺高新区已有用于智能机顶盒、手机 OEM 等智能电子产品生产制造的 5 万平方米的工业园;惠州创维数字产业园一期项目基于公司可转债发行的募集资金,有助于加快创维数字公司内部资源的整合,加快推进研发、制造、经营业务的集中。

1.2 股权结构稳定,高管团队老马识途

公司股权稳定。公司属于创维集团旗下,截至 2022 年一季报,母公司深圳创维-RGB 电子有限公司持股比例为 54.98%,为公司控股股东,公司无实际控制人,创维集团有限公司通过多层投资结构间接持有创维数字 56.84%的股权,为本公司最终控股股东。


公司管理团队资历丰厚,具远见卓识,谦逊、务实。

公司董事兼集团行政总裁施驰先生拥有华中科技大学通信与信息系统专业博士学位,专业知识扎实的同时,也曾担任政协深圳市第五届委员会委员、深圳市第七届青联常委等。部分董事及高管在 2000 年及以前即已加入创维集团,熟稔业务及管理,长期陪伴公司成长,有助于公司战略制定及执行。


1.3 营收强势高增,盈利能力稳中有升

2021 营收强势高增,归母净利企稳回暖。

2020 公司营收 85.08 亿元,yoy-4.43%;归母净利 3.84 亿元,yoy-38.73%;2020 营收净利承压主要系智能终端&宽带连接业务受疫情、中美关系(海思芯片断供等)、中印摩擦等影响较大。

2021 年营收 108.47 亿元,同比上期增长 27.49%,高增主要由智能终端、宽带连接两占比较大的业务高增带动。

公司 2021 年归母净利润 4.22 亿元,同比增长 9.93%,在全球疫情反复、上游芯片等关键元器件供应紧张和价格上涨的背景下,通过强化供应链管理取得较佳成绩。

2022Q1 创维数字机顶盒及宽带连接业务增势迅猛。22Q1 公司总营收 27.70 亿元, yoy+24.81%;归母净利 2.08 亿元,yoy+33.74%。

智能终端机顶盒等业务营收 17.09 亿元,yoy+54.01%;宽带连接业务营收 5.29 亿元,yoy+110.98%。其中,国内三大通信运营商大力发展数字经济,推进“信息高速”、云网融合、数智化应用与创新,加大千兆宽带及智慧家庭生态建设,受益于国内三大通信运营商集采招标订单的交付,一季度国内三大通信运营商智能终端机顶盒等业务营收 yoy+104.64%,宽带连接业务营收 yoy+145.36%。


2022Q1 毛利率回升,期间费用稳中有降。

2020~2021 公司毛利率分别为 18.19%和 16.24%;2022Q1 毛利率 16.96%,较 2021 全年水平回升 0.72pt。公司近年期间费用率稳中有降,2021、22Q1,公司销售费用率分别为 4.99%,5.20%;管理费用率分别为 1.71%,1.80%;财务费用率分别为-0.14%,-0.64%;研发费用率分别为 5.13%,4.98%。


智能终端收入占比过半,宽带连接业务迎全面突破。

2021 年,智能终端业务(包括数字机顶盒和 VR 终端)实现营业收入 59.61 亿,同比增长 26.12%,占公司营业收入比重过半,达到54.95%。宽带连接业务迎来全面突破,实现营业收入17.06亿,同比增长89.98%,占公司营业收入比重达到 15.73%。

国内方面,公司于中国移动集团中国联通集团中国电信集团集采中标并获得了不同比例的市场份额,PON 网关市场份额进入国内运营商第一阵营。

海外方面,公司机顶盒客户系全球的电信、通信综合运营商,优先导入并突破接入网产品。2021 专业显示业务营收 28.41 亿元,同比+11.09%,占比 26.20%;运营服务营收 2.54 亿元,同比-2.21%,占比 2.34%。


智能终端业务毛利率改善可期,其他业务毛利率稳重有升。

分业务看,智能终端业务毛 利率有所下降,2021 同比减少约 6pt 至 19%,我们认为随公司在海外业务拓展(2K,4K 产品占比变化,开拓新客户)、疫情及原材料短期波动等影响,毛利率有所下降属合理现象。

展望 2022 及以后,4K 机顶盒不断放量,未来 8K 机顶盒新品更迭,VR 销售规模增加等,有望提振智能终端毛利率。2021 宽带连接毛利率 16%,同比提升 4pt;专业显示毛利率 8%,同比提升 1pt;运营服务毛利率 35%,同比提升 8pt。


公司研发投入持续增长,研发团队体量大而稳定。

2020~2021 年公司研发支出分别为 5.17 亿元、5.63 亿元;研发强度分别为 6.08%、5.19%。2021 年公司拥有研发人员 1457 人,占公司人员总数的 19.09%;公司研发团队常年维持在千人以上,规模较大。(报告来源:远瞻智库)


二、基本盘迎新机遇,市占领先优先受益

2.1 机顶盒:乘超高清化东风

公司数字智能机顶盒包括数字 4K、AndroidTVIPTV、OTT 等各种类别的机顶盒。

机顶盒厂商上游主要系芯片/软件厂商,下游依据接受信号类型不同,面向不同类别运营商或 2C 用户。其中,IPTV+OTT 机顶盒下游主要系电信、通信综合运营商,数字有线机顶盒下游主要系 PAY TV 及广电运营商,OTT2C 盒子下游主要系 2C 零售终端用户。

数字机顶盒是运营商服务用户,粘住用户,产生运营收入,以及基于耗用高带宽,应用拉动宽带网络数据流量的载体,是运营商粘住用户的智能媒体中心、控制中心及娱乐中心。在上 述商业模式中,机顶盒作为重要载体将持续不断迭代、升级与替换。


2021 年全球机顶盒增速显著回暖,预计后续几年出货规模较平稳。2021 年全球机顶盒出货超 3.1 亿台,yoy+10.9%,从 2020 年疫情影响中恢复。据 GIR 数据,2021~2028全球机顶盒(STB)收入将从约 140.2 亿美元增至 162.3 亿美元,CAGR 约 2%。


全球市场的增长驱动力来自于:

1)欧洲:娱乐领域技术助力,多个主要机顶盒厂商通过结合音响技术,内臵许多与游戏、OTT 平台和音乐相关的应用程序来提升用户体验;

2)印度、捷克斯洛伐克等国家出台政府法规,数字化及高清化配备机顶盒需求增大,推动出货;

3)为了提升用户体验,提高用户粘性,国内及海外运营商配臵清晰度、智能化等逐渐升级的机顶盒并拓展其应用功能。


2021 年,中国机顶盒整体新增出货 7200 万台以上,yoy+8.4%。新增出货量中,OTT 机顶盒份额最高,其次是 IPTV 机顶盒。


4K 机顶盒不断放量,未来 8K 机顶盒乘超高清化东风,后续几年有望快速放量。

目前,中国、美国 4K 超高清盒子需求为主;欧洲主要 2K;非洲、印度、东南亚、中东、拉丁美洲等目前主要是销售 1K 高清盒子;未来全球市场将逐渐向 8K 超高清过渡。8K 电视必须配支持 8k 视频输出的机顶盒,8k 机顶盒虽可兼容 4K 电视但无法实现 8K 画质。

在多重因素催化下,8K 电视有望于 2022 放量高增,系 2021 内容制作+广电运营端+品牌 终端等积极因素酝酿充分。

2021 年中央台开启 8K 频道播出试验,春晚,建党百年庆典活动采用 8K 制作并播出;北京台冬奥纪实 8K 频道正式开播;另外 8K 电视已成为各电视品牌旗舰标配。下游 8K 电视 2022 有望迎高增,开年数据验证高景气。

据奥维云网数据,2021 年中国市场 8K 电视销量 7.6 万台,yoy+17.8%,预计 2022 将达 15 万台,迎翻倍增长;2022 年初中国8K电视销量验证景气,1月中国8K彩电市场规模环比2021年12月增长38.2%。预计在未来三、四年内 8K 用户机顶盒接收终端将开始普及又将带来一次机顶盒产品的全面更新换代。


公司机顶盒市占行业领先。

据公司公众号援引国外媒体报道,创维数字在 2018 年至 2021 年系全球市场出货量最大的机顶盒企业;另据北京格兰瑞智数据,创维数字电视机顶盒在 2018-2021 年度国内市场占有率及排名亦连续多年名列行业第一位。

国内机顶盒厂商下游市场主要面向三大通信运营商,创维数字在运营商市场市占领先;例如,在中国移动 2021~2022 智能机顶盒集中采购(公开部分)中,公司中选份额 23.91%,排名第一。另外,在广电机顶盒市场:据格兰研究数据,公司市占连续 13 年稳居行业第一,4K 超高清盒子市占第一。

在超高清、家庭控制中心及云存储与云计算背景下,系统集成提供商集中度越来越高,公司市占有望受益进一步提升。


2.2 网关&路由:顺千兆入户之势

公司宽带连接业务涵盖家庭智能网关的光纤接入设备 GPON/EPON、10GPON;智能组网的 Wi-Fi5/Wi-Fi6 路由器、Cable Modem 等;无线移动路由的 4G/5G CPE 等,公司宽带网络连接产品下游客户系国内三大通信运营商、国内广电运营商及海外电信、通信综合运营商。


政策相继出台,支持千兆官网加速建设。

2022 年 1 月 12 日,《“十四五”数字经济发展规划》通知,明确提出要加快千兆光纤网络部署,实现城市地区和重点乡镇千兆光纤网络全面覆盖。

上述规划指出增加 IPv6 活跃用户数、千兆宽带用户数,发展沉浸式视频等新业态,创新发展虚拟现实、8K 高清视频等技术融合及推广虚实互动体验应用。

2021 年以来,国家相关部委相继出台了《“双千兆”网络协同发展行动计划(2021-2023 年)》、《5G 应用“扬帆”行动计划(2021-2023 年)》及《“十四五”信息通信行业发展规划》等文件,加快推进千兆光网和 5G 网络部署,要求加快“千兆城市”建设,持续扩大千兆光网的覆盖范围


我国千兆固定宽带用户数持续增加。

据工信部,2021 年 12 月我国千兆带宽用户份额已达 6.5%。截至 3 月末,三家基础电信企业固定互联网宽带接入用户总数达 5.51 亿户,较上年末净增 1513 万户。其中,1000Mbps 及以上接入速率的固定互联网宽带接入用户达 4596 万户,比上年末净增 1140 万户;1000Mbps 及以上用户数占比约 8.3%,较去年底 6.5%渗透水平提升约 1.8pt。


全球光纤化、宽带化及 IP 化,新一代光通信技术渐进式应用与发展,带动宽带网络连接设备升级换代,国内三大通信运营商未来智能 10G PON 网关、Wifi6 组网路由及海外 CM、Wifi、CPE 等产品需求量将大幅增长。


公司宽带通信连接设备国内市场 2021 已获重要突破,客户协同优势助力海外市场拓展。

2021 年,在中国移动 2020~2021 智能家庭网关集采采购包三中公司份额 32.26%,首次中标;以 4%的份额首次中标中国电信《2021 年天翼网关 4.0 集中采购项目》,另外,公司 PON 网关市占进入运营商第一阵营。路由器产品与领先于市场的中兴华为、TP-link 等比较,处于跟随阶段,未来具备成长的空间。

公司 GPON、Cable Modem、Wifi 路由、4G CPE也深耕了海外印度、东南亚、墨西哥等运营商市场及欧洲 Strong的 2C零售市场。基于机顶盒覆盖的海外运营商客户,公司宽带连接设备也在积极拓展海外其他电信、通信运营商的市场。(报告来源:远瞻智库)

三、VR+汽车电子,打造成长新动能

3.1VR:公司布局早,深度理解行业应用

公司 VR 硬件软件皆有布局,体现较强一体化优势。公司当前 VR 产品具体包括 8K 视频硬解码 VR 一体机、超短焦 Pancake 轻薄 VR 分体机、高性价比 4KVR 一体机、XR 高清视频及分体机互通软件系统、VR 行业应用解决方案。


公司将在今年六月中旬推出国内市场首款折叠光路(Pancake)超短焦 VR 一体机,一举进军 C 端市场,有望形成定位于商用、消费品多层级需求的产品及市场矩阵。

公司 VR 一体机内臵创维 VR 定制 launcher,可提供免费和付费视频内容观看以及应用商店下载 VR 游戏和一些 VR 行业应用 app;Pancake 轻薄 VR 分体机可连接电脑、部分手机和创维定制盒子观看视频和体验 VR 小游戏,可用于 C 端娱乐和 B 端的教育、医疗和展览展示等行业应用。


公司 VR一体机在国内主流产品中部分性能处于领先水平,且具备一定性价比优势。

2021 年,国内主流品牌发布的 VR 中,公司推出的 S802 4K 一体机分辨率、光学视场角等指标具备一定优势,另外价格 1499 元,较 pico爱奇艺三千元以上、两千元左右的定价而言,性价比优势突出。


创维 VR 不仅限于硬件端,在各行业应用端亦有较完备的解决方案,体现了较深的行业 know-how 积淀,有助于增强下游行业客户粘性。

教育应用:针对 K12 教育、职业教育等不同教育场景,创维 VR 都拥有一套完整的 VR 智慧教育解决方案,其中包含硬件(VR 一体机、服务器、网络支持设备、充电消毒柜)、软件系统(云端教务云系统、VR 教室中控系统、管理员/教师管理客户端、VR 眼镜学员控制端)及课程内容(安全课、科学课、生物、地理、物理、文博美育课等)。

医疗应用:2019 年,创维 VR 联合四川锦欣妇女儿童医院推出全球首个 VR+医疗探视应用,创维 VR+医疗应用解决方案,现已在四川大学华西医院、广东省阳江市人民医院、重庆合川妇幼保健院、云南省昆明医科大学第一附属医院等数十个医院落地。创维 VR 在医疗领域涵盖了 VR 医生专业技能培训、VR 远程诊断、VR 隔离探视和信息系统化建设四个方面。

工控应用:VR 技术可实现对工厂的 360°全景巡检,为工厂建设提供高效、安全的监管手段,减少现场工作人员的负荷,降低巡检难度,提高安全精度。创维 VR 研发并多次成功落地一套专业智慧工厂直播解决的方案,在工厂车间或者制造基地进行多点位安装全景相机进行视频采集,并实时拼接,再通过 5G 网络将直播图像上到云端,控制平台将直播画面推送到观看设备上,同时能控制视频源切换,可以进行添加文字、动画特效。


创维 S6 Pro 深耕 B 端,赋能多类行业应用。

创维 VR S6 Pro 分体式眼镜,整机眼镜重量降至 170g 内,机身厚度仅 1.6cm,94 度的视场角;显示方面,分辨率为 3200*1600,PPI 高达 1078,支持 90Hz 的刷新率。

创维 S6 Pro 可为行业客户提供以硬件产品为基点的多种定制化服务,已累计服务 30 余家海内外客户,覆盖 VR 教育培训、VR 多人竞技游戏、VR 医疗辅助治疗和 VR 线下游艺体验等 B 端领域。

综上,我们认为基于公司 VR 终端的一体化优势、性价比&一定性能优势、和对行业应用的深度理解,公司将充分受益于 VR 终端成长早期的行业红利!游戏,视频,直播为当前重要应用,VR 加速赋能下游各行业。

VR 已广泛运用于房产交易、零售、家装家居、文旅、安防、教育以及医疗等领域。其中,根据赛迪顾问的统计 2018 年游戏占比 35.66%,视频占比 20.32%,直播占比 11.22%,为当前市场规模 top 3 应用领域。

IDC 预测,未来随着 VR 产业链条的不断完善以及丰富的数据累积,VR 将充分与行业结合,由此展现出强大的飞轮效应,快速带动行业变革,催生出更多商业模式并创造更多的商业价值。

当前消费者应用主导 VR 市场,2025 企业市场有望反超。

当前 AR/VR 市场中,VR 消费者市场规模 50 亿美元,占比 81.97%;其中 VR 硬件设备,VR 游戏市场是重要构成。据微软预测,至 2025 年,企业市场规模(184 亿美元,占比 43.64%)将超过消费市场(159 亿美元)。

当前企业市场主要由一线工人(FLW)类需求主导,且主要集中在离散制造、流程制造相关行业,但坐办公室的信息工人(IW)类企业市场也正开始受益于 AR/VR 带来的工作潜力,包括如协作场景、虚拟会议和设计评估等。两类企业市场分别将在 2025 年增长到 90 亿美元和 94 亿美元。


沉浸感优势及丰富 VR 游戏内容支撑广袤空间,2021 VR 游戏维持较高增速。VR 技术可实现游戏玩家对沉浸游戏体验的追求;同时,市面上不断迭代出新的内容产品有望成为 VR 游戏市场增长的持续驱动力。


2022VR 用户数有望再上新台阶,平台应用内容持续丰富。

据陀螺研究院数据,2021 年全球 VR 头显出货 1,110 万台,yoy+66%。据 Valve 数据,2022 年 3 月 SteamVR 活跃玩家占 Steam 总玩家数量 2.13%,较 2 月 2.12%上升 0.01pt;据 Steam 平台公布 2021 年平均月活玩家 1.32 亿大致测算,SteamVR 月活用户 279.84 万人。

预计随 2022 年多品牌新机陆续推出,将催化 VR 终端景气再上新台阶。

SteamVR 平台方面,据青亭网数据,截至 2022 年 3 月底,Steam 平台支持 VR 的内容 6476 款,较上月增加 62 款;其中,VR 独占内容(游戏+应用)共计 5360 款,较 2 月增加 55 款。


VR/AR 产业链主要分为硬件和软件两部分,其中硬件主要包括芯片、传感器、显示器件 等,软件分为基础软件和应用软件。

涉及到的主要公司 CMOS 厂商包括豪威科技(韦尔股份),代工以及光学零组件模组包括歌尔股份、舜宇光学、联创电子、立讯精密水晶光电永新光学、宇瞳光学、联合光电、利达光电、福晶科技、欧菲光等,存储包括兆易创新、芯片包括北京君正、全志科技等,整体解决方案包括利亚德等。


3.2 车载:性价比佳响应快,品牌效应显现

公司汽车电子重点发展“智能驾驶舱”、前装车厂等。

公司旗下全资子公司创维汽车智能成立于 2004 年,重点发展面向主机厂的“智能驾驶舱”相关业务,打造“移动客厅”,2015 年从创维集团并购至公司旗下,重新定位于汽车前装厂的 Tier1 供应商,致力于帮助主机厂实现整车的智能化发展,主要产品包括智能显示系统、数字液晶仪表、行车记录仪等。

创维汽车智能已通过 IATF16949 汽车质量管理体系,ISO14000 环境管理体系,CMMI L5 等多项体系认证;


基于性价比及配套服务优势,公司车载显示 tier 1 业务迎替代良机。

相比于博世、大陆、伟世通等厂商的高价产品,国产 Tier1 企业的产品已拥有更高的性价比,配套服务也比国外的公司全面,兼顾整车厂降本+响应速度的需求。具备核心显示等技术优势的电子企业将在汽车电子的供应体系中实现快速渗透,进而带动车载显示屏行业进一步发展。

技术积淀丰厚,品牌效应逐渐凸显。

公司 2016 年布局汽车电子前装市场业务,基于消费电子经验,公司车载显示具备窄边框、超薄、全粘合、一体黑、高色域、高对比度、高亮度等技术优势。公司已获定点奇瑞吉利等 10 多家车企中控显示屏、数字液晶仪表等,2021 年已实现 30 万台定点产品对品牌车厂出货销售。

1)公司显示触控系统产 品 2021 年深耕了现有已定点车企新项目,2022H2~2023 年将量产并交付;且开拓了 5 家新客户新定点。

2)数字液晶仪表产品,2021 年扩展了客户过往量产相关车型的延伸项目,同时也再次中标客户重量级车型新项目,并通过与新定点客户合作启动了全新高清液晶仪表平台的迭代开发。


单车显示屏搭载数上升,同时车载显示屏趋于大屏化及多形态化。

随汽车智能化、电动化、互联化发展,单车配置屏的数量从一两块屏向至少四块屏发展;副驾及后排显示屏、后视镜等类屏幕将贡献车载显示市场新增量。

据 IHS 数据,单车配置 3 块显示屏及以上的车辆占比将由 2022 年的 1%增至 2025 年的 4%,2030 年的 19%;

预计到 2030 年,全球汽车智能座舱市场规模将增至 681 亿美元;国内规模将增至 1600 亿元+,占比约37%左右,是全球最主要的智能座舱市场。

据 Omdia 数据,2020~2025 全球车载显示屏出货将由 1.27 亿片增至 2.38 亿片,CAGR 约 13%。


另外,在车载 Mini-LED 背光模组产品方面,公司亦将积极推进新品布局。

根据 YoLe 研究及数据统计,车载显示屏将从 LCD 向 Mini-LED、Micro-LED 等多技术路径发展,预计 2021 年-2024 年 Mini-LED 车载显示屏领域复合增长率预计达 52%。

四、盈利预测及估值

公司传统业务迎新机遇。

1)机顶盒:全球光纤化、IP 化及 OTT 背景下,云游戏、物联网,数字化、高清化及智能应用,盒子作为运营商服务用户的载体,不断迭代、升级与替换,2021 年全球机顶盒增速显著回暖,预计后续几年出货规模较平稳,4K 机顶盒不断放量,未来 8K 机顶盒新品更迭。

2)网关&路由:政策相继出台,支持千兆宽带加速建设。国内三大通信运营商未来智能 10G PON 网关、Wifi6 组网路由及海外 CM、Wifi、CPE 等产品需求量将大幅增长。

公司 VR、及汽车电子业务亦成为新成长极。

1)VR 业务:我们认为基于公司 VR 终端的一体化优势、性价比&一定性能优势、和对行业应用的深度理解,公司将充分受益于 VR 终端成长早期的行业红利。2022VR 用户数有望再上新台阶,平台应用内容持续丰富。

2)车载显示等:基于性价比及配套服务优势,公司车载显示 tier 1 业务迎替代良机。技术 积淀丰厚,品牌效应逐渐凸显。汽车智能化驱动单车显示屏搭载数上升,同时车载显示屏趋于大屏化及多形态化。


综上,预计公司 2022~2024 营收 133.12/156.97/178.73 亿元;归母净利 7.54/9.32/11.18 亿元,yoy+78.8%/23.7%/19.9%;对应 PE 19.9/16.1/13.4x。

公司基本盘业务迎新机遇,VR、汽车电子业务贡献增长新动能,且公司较可比公司具备估值优势(可比公司选取消费电子/通信领域优秀公司歌尔股份、中兴通讯、亿联网络)。


五、风险提示

市场终端需求不及预期风险:公司 5G 宽带网络通信智能终端、10GPON、WiFi6、VR 一体机、5G CPE 等受益于行业下游需求增长机会,但公司相关业务及经营实施过程中,可能面临下游客户采购需求、疫情影响消费购买力导致 VR、机顶盒等需求不及预期风险。

成本波动风险:公司宽带网络通信智能终端、网络接入设备、专业显示、VR 一体机等产品的主要原材料为半导体芯片、存储器等,软件、应用与系统之外的硬件原材料成本占产品成本较为重要的比重,在个别关键元器件出现供应偏紧、疫情背景下物流不畅等情况时,可能出现价格上涨。

——————————————————

请您关注,了解每日最新的行业分析报告!报告属于原作者,我们不做任何投资建议!如有侵权,请私信删除,谢谢!

获取更多精选报告请登录【远瞻智库官网】或点击:远瞻智库|文库-为三亿人打造的有用知识平台

本文作者:远瞻智库,转载本文请注明作者出处~

发表回复

您的邮箱地址不会被公开。 必填项已用 * 标注