原文标题:干货!2021年中国风力发电行业龙头企业分析——明阳智能
本文摘要:——原标题:干货!2021年中国风力发电行业龙头企业分析——明阳智能:产业链横纵向发展主要上市公司:金风科技(002202)、明阳智能(601615)、上海电气(601727)、运达风电(300772)、中车风电(601766)、东方电气(… …
本文关键词:,
正文:
——原标题:干货!2021年中国风力发电行业龙头企业分析——明阳智能:产业链横纵向发展
主要上市公司:金风科技(002202)、明阳智能(601615)、上海电气(601727)、运达风电(300772)、中车风电(601766)、东方电气(600875)、湘电风电(600416)、太原重工(600169)、华仪风能(600290)、航天万源(01185.HK)、宁夏银星(000862)
本文核心数据:产品结构、市场地位、产销量、订单规模、研发现状、经营业绩、未来规划等
1、 中国风力发电行业龙头企业全方位对比
风力发电自上世纪九十年代初起步于欧洲,自此也开启了一项人类可以利用更多清洁资源的新领域。经过三十余年的发展,全球风力发电取得了令人瞩目的成绩,逐渐成为了可再生能源发展的重要领域之一,吸引着越来越多的国家和企业加入其中。
目前,中国风力发电行业的主要龙头企业分别是金风科技(002202)和明阳智能(601615)。整体来看,金风科技和明阳智能都实现了从上游叶片生产到中游整机制造到下游运营运维的全产业链布局。从市场地位来看,2020年金风科技的风力发电国内新增装机容量为国内第一,而明阳智能是国内第三。
2、明阳智能:风力发电业务的布局历程
明阳智能自2007年成立以来,一直以创新自主研发为核心理念。2010年,公司在纽交所上市且在次年市值规模突破100亿元大关。在2017年,全球权威研究机构Totaro&Associates发布了最新的《全球风力发电创新趋势报告》(Global Offshore Wind Innovation Trends Report)。在风力发电创新排名中,明阳风电处于第一位。在2019年,明阳智能在上海证券交易所A股挂牌上市,股票代码:601615。2021年1月15日,明阳智能MySE8.3MW超大型海上机组在福建兴化湾风力发电场二期项目成功吊装。并于2021年1月30日前完成调试并网运行。
3、明阳智能:风力发电业务布局及运营现状
——经营现状:布局遍布全球
明阳智能作为全球化清洁能源整体解决方案提供商,其致力于能源的绿色、普惠和智慧化,业务涵盖风能、太阳能产业,位居全球新能源企业500强第40位,全球风力发电创新排名第一位,正奋力打造全球知名的千亿级新能源产业集团。
公司成立于2006年,总部位于中国广东中山,前身为广东明阳风电产业集团有限公司。致力于打造清洁能源全生命周期价值链管理与系统解决方案的供应商。在2020年全球新能源企业500强中位居第40位,稳居全球风力发电创新排名第一位,已发展成为全球具有重要影响力的智慧能源企业集团。
图表3:明阳智能的国内产业布局(图表搜索原文可得)
——现有产品结构:四大系列
公司针对中国风况和气候条件,包括低温、沙尘、台风、盐雾、高原等严酷环境,研发和设计了适应不同特殊气候条件的陆上和海上风力发电机组,包括1.5/2.0MW、3.0MW、4.0MW、5.0MW、6.0MW系列陆上型风机,以及5.5MW、6.45MW、7.25MW、8-10MW及11-15MW系列海上型风机。每个系列的风机又包含不同叶轮直径,适应不同地域、不同自然环境的风况特点,例如3.0MW系列包括112米、121米、135米、145米、156米等不同叶轮直径。
在同一叶轮直径基础上,公司根据不同环境条件推出了常温型、低温型、超低温型、高原型、海岸型、抗台风型、海上型等系列机组。公司目前是国内风力发电行业产品品类最为齐全,布局最具前瞻性的重要企业之一。
——产销量:2020年快速增长
自从公司开始布局风力发电业务以来,公司的风力发电风机产销量呈现快速增长。从产量来看,公司的风力发电风机从2018年的759台上升至2020年的2360台;从销量来看,从2018年的793台上升至2020年的1819台。从产销率来看,明阳智能的产销率呈现逐年下跌趋势,从104.5%下跌至2020年的77.1%;这也说明了明阳智能的销量相对于其产量表现较为一般。
——订单规模:均处于行业前列
明阳智能在陆上和海上风电领域均已进行了长期而深厚的技术积累,具有低成本、高稳定性、高发电量等特性的MySE紧凑型半直驱技术路线已经获得了市场的一致认可。2020年7月8日,明阳智能发布MySE11MW-203半直驱海上风机,MySE6.25-173陆上半直驱新机型,其中海上11MW风机成为当前中国最大的海上风机。2020年,明阳智能新增订单规模4.31GW,其中海上风电订单规模1.27GW。
通过持续不断地技术创新,明阳智能在国内陆上和海上风电发展均已处于龙头地位。在海上风电方面,明阳智能是广东省政府批准的第一批战略新兴产业基地实施单位之一,是广东省实施风力发电产业集群建设的重点单位。随着国家海洋经济战略推进和粤港澳大湾区的绿色发展建设,海上风电的增量市场将会进一步巩固公司的优势。
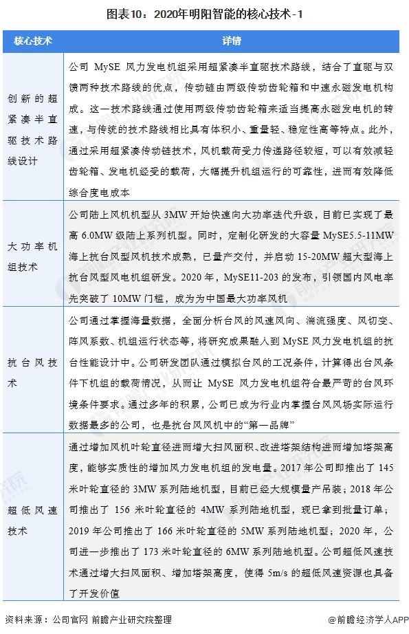
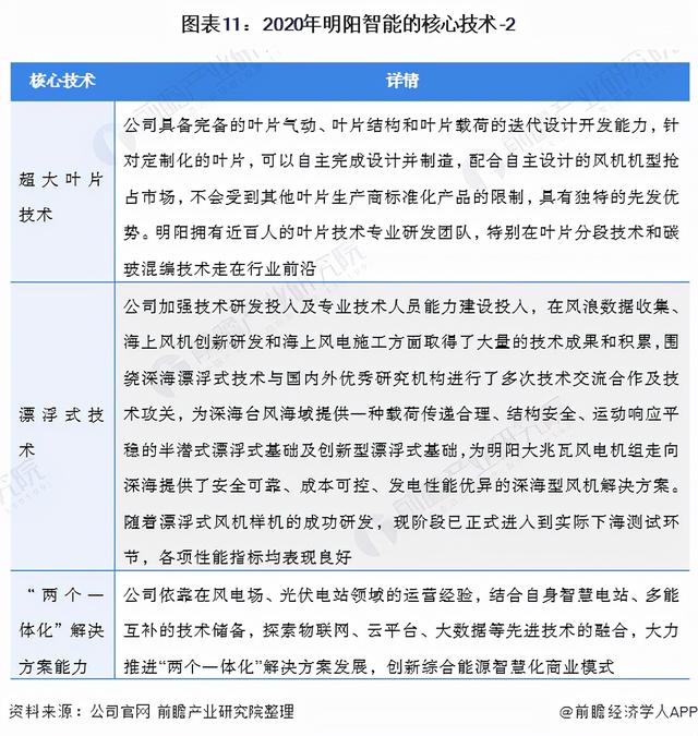
——研发现状:多项核心技术储备
(1)研发创新
公司掌握了风力发电装备制造技术,打破西方国家对重大装备尖端技术的垄断,使东南沿海庞大的风力发电资源开发从不可能变成可能。通过整合全球资源,公司目前拥有国内领先的叶片设计团队、齿轮箱设计团队、发电机设计团队、核心研发仿真团队、整机研发测试团队、液压润滑冷却系统设计团队、智慧能源研发团队、智能化运维团队。
公司还建立了国家级企业技术中心、国家地方联合工程实验室、广东省风电技术工程实验室、广东省工程中心和博士后科研工作站,并在美国硅谷、德国汉堡,以及北京、上海、深圳建立高端前沿研发中心。
此外,公司与国内外知名机构ECN(荷兰的国家级能源实验室)、DNVGL(德国劳埃德船级社)、Fraunhofer(德国弗劳恩霍夫研究院)、Romax(世界顶级传动链设计商)等国际知名机构的科研合作,在气动弹性力学研究、齿轮箱设计、传动链系统设计、复杂地形风资源测算、先进控制策略开发等风电前沿技术领域突破发展。
(2)研发成果
截至2020年底,公司累计参与制定国际国内标准共计165项,其中国际标准4项,国内标准154项;累计有效发明专利199项,2020年申请94项;累计有效实用新型专利701项,2020年申请187项;累计有效软件著作权142项,2020年申请19项;累计发表论文212篇,2020年发表65篇。
(3)核心技术储备
公司加强技术研发投入及专业技术人员能力建设投入,在风浪数据收集、海上风机创新研发和海上风电施工方面取得了大量的技术成果和积累,围绕深海漂浮式技术与国内外优秀研究机构进行了多次技术交流合作及技术攻关,为深海台风海域提供一种载荷传递合理、结构安全、运动响应平稳的半潜式漂浮式基础及创新型漂浮式基础,为明阳大兆瓦风电机组走向深海提供了安全可靠、成本可控、发电性能优异的深海型风机解决方案。随着漂浮式风机样机的成功研发,现阶段已正式进入到实际下海测试环节,各项性能指标均表现良好。
——市场地位:2020年市场份额为9.76%
根据彭博新能源财经在2021年3月1日的数据显示,中国风电整机制造商前三名分别是金风科技、远景能源和明阳智能。其中,明阳智能在2020年的新增装机容量达到5.64GW,在国内的市场份额约为10%。
4、明阳智能:风力发电业务经营业绩
自从明阳智能开始风力发电业务以来,明阳智能的风力发电业务收入呈现逐年上升趋势,从2016年的61.1亿元上升至2020年的209.5亿元;占总营业收入的比重呈现波动上升趋势;从2016年的88.5%波动上升至2020年的93.3%。
5、明阳智能:风力发电业务发展规划
根据公司公告显示,2021年公司以做全球清洁能源智慧化、普惠制的领导为愿景,以风电机组制造为主业通过横向、纵向拓展延伸。
纵向上,公司将继续向下拓展电站开发、建设和运维,打造领先的海上、陆上新能源整体解决方案服务提供商,向上垂直整合供应链,降低风机生产制造成本。
横向上,公司将布局光伏、储能、氢能等相关领域,发挥技术创新和全产业链布局的整体协同优势,实现从服务型制造向从全生命周期价值管理与提升的风光储网清洁能源系统提供商转型,打造风、光、储、氢一体化的矩阵式高端装备制造业体系。
以上数据参考前瞻产业研究院《中国风电行业市场前瞻与投资战略规划分析报告》,同时前瞻产业研究院还提供产业大数据、产业研究、产业链咨询、产业图谱、产业规划、园区规划、产业招商引资、IPO募投可研、招股说明书撰写等解决方案。
本文作者:前瞻产业研究院,转载本文请注明作者出处~