负债累累,大存大贷,关联交易!颖泰生物和华邦健康是谁拖累了谁?

By | 2022年5月20日

原文标题:负债累累,大存大贷,关联交易!颖泰生物和华邦健康是谁拖累了谁?
本文摘要:原标题:负债累累,大存大贷!关联交易复杂,业务全靠并购,颖泰生物和华邦健康是谁拖累了谁?作者 | 木盒编辑 | 小白颖泰生物(833819.BJ)是北交所医药行业市值第二的公司,截至2022年4月6日市值约为62亿,仅次于约77亿市值的森萱… …
本文关键词:,

正文:

原标题:负债累累,大存大贷!关联交易复杂,业务全靠并购,颖泰生物和华邦健康是谁拖累了谁?





作者 | 木盒

编辑 | 小白

颖泰生物(833819.BJ)是北交所医药行业市值第二的公司,截至2022年4月6日市值约为62亿,仅次于约77亿市值的森萱医药。

北交所医药的二当家,风云君初看财务数据还觉得不错,但仔细研究发现触目惊心!


行业景气,业绩表现强势

(一)业绩大增

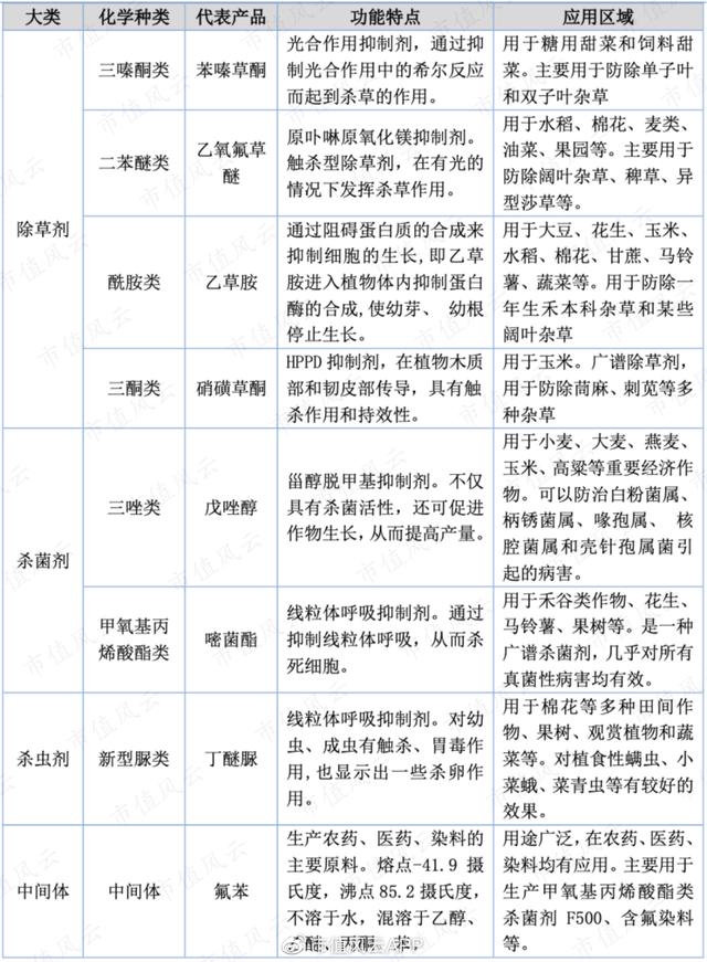
颖泰生物的产品主要是农药的原药、中间体、制剂等,比如除草剂(乙草胺乙氧氟草醚)、杀菌剂戊唑醇、杀虫剂丁醚脲、中间体3氯2甲基苯胺等。



(颖泰生物产品)

大家不用了解那么多,简单理解颖泰生物就是农药公司的上游企业,因此客户是国际农化公司,包括CORTEVA(科迪华)、尼桑化学、巴斯夫、ADAMA(安道麦)等。

如想了解安道麦,可阅读风云君之前的文章《“全球作物保护第六名”安道麦,熬过三年低谷期,今年会迎来高光时刻吗?| “中国农业顶层设计”先正达系列一》。

颖泰生物2020年的收入中,主要是以自产农化产品为主。



(2020年营业收入分类)

自产农化产品主要是除草剂、杀菌剂、中间体等。



(自产农化产品业务收入分类)

贸易类产品主要为草甘膦麦草畏双甘膦等大品类广谱性除藻剂原药及中间体。颖泰生物国内国外收入各占一半,国外毛利率比国内高。



(2020年营业收入按地域划分)

由于属于原药(加工前的农药),所以决定了技术门槛和毛利率并不高,最近两年毛利率只有20%左右,净利率6%左右。


2021年净利率提高的主要原因是投资收益,净利润为4.6亿,其中投资收益就有2.1亿。

这主要来源于美国的一家参股公司,颖泰生物持股比例为20%,这家美国公司ALBAUGH营业收入为48亿,净利润3.5亿。



(2021年半年报)

ALBAUGH盈利大增的原因是产品草甘膦等大宗产品因需求旺盛而价格上涨,草甘膦价格也从2021年初的2.85万元/吨上升至年末的8.4万元/吨。



(草甘膦指数,wind)

(二)行业景气

草甘膦相关的公司如和邦生物、广信股份兴发集团等公司业绩惊人,股价走势也惊人!

比如和邦生物2021年扣非净利润暴增690%,达到30亿;兴发集团预计2021年净利润为42亿元-44亿元,同比增长最高将达到6倍。



(来源:市值风云APP)

2021年,国内“双控双减“政策推行导致农药产能收紧部分产品供不应求,加上下游农产品市场需求旺盛,因此颖泰生物营业收入同比增长18.36%,为73.67亿;而扣非归母净利润更是同比增长80.98%,为4.93亿。



(2021年业绩)

近5年以来,除了2019年同比下滑,收入整体呈上升趋势。


扣非净利润也是这样。


研发方面,颖泰生物建立了省级企业研究院、省级研发中心、省级企业技术中心、省级院士专家工作站、省级协同创新中心等科研平台,2021年拥有专利241项,其中发明专利123项。

那么这样初看颖泰生物还是不错的。


业务几乎都是买来的,母子两家上市公司均负债累累

但如果仔细研究,就会发现可能并非如此。

(一)业务几乎全是并购而来,负债累累

2008年,通过引入战略投资者华邦制药,并整合颖新泰康、颖泰国际和上虞颖泰,改制成为颖泰嘉和股份有限公司。

2011年,与华邦制药吸收合并重组上市,改名为华邦颖泰。

2012年,以1.29亿元取得河北万全宏宇化工有限责任公司49%股权,并陆续取得100%股权。

2013-2014年,通过持续收购以3.15亿元取得杭州庆丰农化有限公司100%股权,以1.02亿元取得禾益化工约33.70%股份,后续陆续购买取得99.99%股权。

2016年,以定增换股的方式并购华邦健康旗下山东福尔100%股权。

2017年,通过山东福尔、禾益股份和直接购买的方式取得常隆农化91.73%股权,2018年收购少数股东权益最终持股常隆农化99.99%。

2021年,又耗费4140万收购九江标新。汇总来看,截至2021年底,颖泰生物账上商誉为5亿。



(2021年年报)

此外,2014年颖泰生物花费2.2亿美元(13.74亿元)对美国ALBAUGH公司投资持股20%,加上其他杂七杂八的投资,2021年底长期股权投资合计将近16.2亿。



(2021年年报)

可以说,颖泰生物的发展就是一部并购史。

然而,颖泰生物已经负债累累,截至2020年底,账上有13.4亿现金,而短期借款为36亿,长期借款为3.6亿。

(二)控股股东层面的风险更需注意

也就是在这种情况,颖泰生物2017年-2019年还累计分红8.9亿。


2020年再次分红1.84亿。2020年6月30日,颖泰生物北交所IPO时又募集了5.45亿,其中偿还银行贷款1亿。



(公开发行股票说明书)

为什么缺钱还分红呢?原因是控股股东也缺钱了。

颖泰生物的控股股东是A股上市公司华邦健康(002004.SZ)。


华邦健康的报表几乎和颖泰生物一模一样:

截至2021年底,货币资金有43.86亿,加上交易性金融资产10.3亿,合计54亿左右,而短期负债就有50.93亿,一年内到期长期借款11.9亿,一年以上长期借款22.22亿。

这让风云君胆战心惊,简直负债累累,大存大贷——而大存大贷往往是非常值得警惕的财务信号。

关键的是,2014年-2020年也是大笔分红了28.5亿。


控股股东华邦健康,为控股型企业,业务极其多元化,既有医药、农化,也有新材料、旅游、医疗服务等,资本运作频繁。

具体详见风云君此前的研报《A股第一“剁手党”:华邦健康和它的一百多个子公司 | 风云独立审计》。

(三)关联交易也比较多

此外,颖泰生物存在很多关联交易:

(1)2021年关联采购额为4.69亿,占当期采购额比例为9%;

(2)2021年关联销售额为5.16亿,占当期销售额比例为7%。



(2021年关联交易发生额

第二大客户就是长期股权投资的美国ALBAUGH公司。


第二大供应商内蒙古世杰化工有限公司也是关联方。


甚至还有关联方债权债务往来,其中控股股东资金拆借还有1.44亿,说明颖泰生物的确很缺钱。



颖泰生物作为北交所市值第二大的医药公司,风云君初看收入增长、专利、研发能力还不错。

但仔细研究发现,业务几乎全为并购而来,控股股东华邦健康业务多元化,资本运作频繁,需要颖泰生物融资或借款分红输血,而且两家公司报表都存在大存大贷,现金远不足于偿还借款。

截至2021年底,颖泰生物受限资产为26.85亿,占总资产比例为22%。


华邦健康持有5.61亿股颖泰生物的股权,其中质押了5亿股,质押率为90%。


此外,颖泰生物还存在很多关联交易,还有与控股股东的资金拆借。总的来说,颖泰生物盈利增长背后其实隐藏不少的风险。

免责声明:本报告(文章)是基于上市公司的公众公司属性、以上市公司根据其法定义务公开披露的信息(包括但不限于临时公告、定期报告和官方互动平台等)为核心依据的独立第三方研究;市值风云力求报告(文章)所载内容及观点客观公正,但不保证其准确性、完整性、及时性等;本报告(文章)中的信息或所表述的意见不构成任何投资建议,市值风云不对因使用本报告所采取的任何行动承担任何责任。

以上内容为市值风云APP原创

未获授权 转载必究

本文作者:市值风云客户端,转载本文请注明作者出处~

发表回复

您的邮箱地址不会被公开。 必填项已用 * 标注