原文标题:恒邦股份引入合作伙伴背景神秘,员工持股计划“割肉”离场
本文摘要:来源:环球网【环球网 记者 陈超 田刚】恒邦股份是在A股上市的贵金属行业代表性公司,但是另一方面,该公司在2018年、2019年和今年一季度已经连续三次出现利润总额的同比下滑了。近日,恒邦股份提出的总额计划为28.87亿元的定向增发方案,募… …
本文关键词:,
正文:
来源:环球网
【环球网 记者 陈超 田刚】恒邦股份是在A股上市的贵金属行业代表性公司,但是另一方面,该公司在2018年、2019年和今年一季度已经连续三次出现利润总额的同比下滑了。近日,恒邦股份提出的总额计划为28.87亿元的定向增发方案,募集资金金额超过了该公司现有总市值的四分之一,因此也备受市场关注。
事实上,在今年2月26日发布的《非公开发行A股股票预案》中,非公开发行对象除了江西铜业、自然人滕伟之外,还包括了员工持股计划、锦绣中和、长和投资、辛未中和、长润中和、舒钰强、银沣基金等众多投资机构;当日预设的发行价格为 11.61 元/股,计划募集资金31.7亿元。
随后在4月13日发布的《非公开发行A股股票预案(修订稿)》中,包括员工持股计划的众多投资机构悉数退出,只剩下江西铜业、自然人滕伟;其中江西铜业认购金额从此前的10.33亿元增加到后来的25.12亿元,滕伟认购金额从此前的2.3亿元增加到后来的3.75亿元。恒邦股份定向增发价格也从此前的11.61元/股下调到10.57元/股。
但是对于上述包括员工持股计划在内的众多投资机构退出增发认购名单的原因是什么,恒邦股份并未作出明确解释,也未就此接受记者采访。
神秘的战略合作伙伴
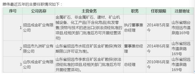
再来看恒邦股份引入的合作方,也即本次增发的对象之一为自然人滕伟,根据公司在4月13日发布的关于引入战略投资者并签署《战略合作协议》的公告,滕伟系拥有多处黄金矿产等贵金属矿产资源的行业人士,拥有黄金矿产方面的重要战略性资源,在黄金冶炼原料信息、贵金属行业信息、矿产资源等方面具有信息优势,现持有招远市九洲矿业有限公司、山东成金矿业有限公司股权,可为公司提供贵黄金冶炼原料信息、贵金属行业信息、矿产资源。
根据公开资料显示,招远市九洲矿业有限公司成立于2008年8月,初始注册资本为100万元,后于2009年5月增加至700万元,又于2014年6月增资至5700万元;根据该公司2019年年检资料,社保缴纳人数仅为5人。
另据恒邦股份发布的关于引入战略投资者并签署《战略合作协议》的公告,招远市九洲矿业有限公司核心资产为山东省招远市水旺庄矿区金矿勘探权。根据烟台市自然资源和规划局在2016年10月公示的《探矿权公告2016年第7号(审批结果)》,招远市九洲矿业有限公司作为探矿权人,有权实施山东省招远市水旺庄矿区金矿勘探(编号T37120081202020740),使用费仅为2720元。
但据不愿透露姓名的券商有色金属行业分析师对环球网记者表示,探矿权不同于采矿权,探矿权最终探明的可采矿资源有多少,是有很大风险的,这一点从探矿权的使用费极其低廉就能够看出。这令人怀疑,恒邦股份在公告中表述的“滕伟系拥有多处黄金矿产等贵金属矿产资源的行业人士,拥有黄金矿产方面的重要战略性资源”,是否真实?
根据招远市人民政府在2020年1月发布的《地矿六院水旺庄矿区金矿勘探项目全面启动》之报道,提到:由地矿六院承担的“山东省招远市水旺庄矿区金矿勘探”项目首孔开钻,标志着该项目全面启动。此时相距招远市九洲矿业有限公司获得此项探矿权的2016年10月,已经过去了3年多时间。
招远市九洲矿业有限公司初始成立时的主要发起股东为九州投资有限公司,九州投资有限公司现为山东招远农村商业银行并列第一大股东之一,该公司唯一出资人为自然人滕毅,兼任了山东招远农村商业银行的董事。
公开信息还显示,九州投资有限公司存在向招远市农村信用合作联社申请土地抵押贷款,质押标的为招远市温泉路169号,贷款时间从2014年4月到2019年4月、长达共五年时间。这宗土地面积0.3739公顷、评估价值724.96万元,折合每平米1938.91元;抵押金额为500万元、抵押率将近70%。
但是根据《招远市自然资源和规划局国有土地使用权招拍挂出让成交公示》,2019年1月温泉路一宗2.9913公顷的住宅用地成交价仅为7326万元、折合每平米仅2449.1元,这相比九州投资有限公司在5年前的同区域商业用地评估价,仅高出了20%左右。
五年前,九州投资有限公司用来向银行抵押贷款的商业用地评估价格是否合理?这是值得打一个问号的。
另据公开信息,九州投资有限公司原全资子公司烟台九洲温泉有限公司的注册地址就在温泉路169号,这家公司已于2017年4月决议解散;同时本次参与恒邦股份定向增发的自然人滕伟,住所也是在“山东省招远市温泉路******号”。此外,九州投资有限公司还是山东招远中银富登村镇银行的主要股东之一,这家银行是建设银行持股45%并作为第一大股东的村镇银行,同时山东招金集团、山东中矿集团分别持股9.5%并列第二大股东;山东招远中银富登村镇银行已于2019年5月被法院下发限制消费令。
综合上述信息,九州投资有限公司及唯一股东滕毅,是否与本次参与恒邦股份定向增发的自然人滕伟是否有关系?是否与山东招金集团、山东中矿集团存在关联关系?滕伟本次认购恒邦股份定向增发股份预计的3.75亿元认购资金,资金来源是什么?针对这些问题,恒邦股份是应当予以详细说明的。
员工持股计划“割肉”出局
根据恒邦股份在2017年7月13日发布的公告显示,第一期员工持股计划“兴业信托-恒邦1期员工持股集合资金信托计划”于当年7月13日完成,累计购买公司股票45511842股,交易均价约为10.61元/股。此后恒邦股份价格下跌幅度很大,至2018年10月一度跌至7.14元的低位,员工持股计划被严重套牢。
2018年9月,恒邦股份发布了《关于第一期员工持股计划股票出售完毕暨终止的公告》,披露公司员工持股计划所持有的股票合计45511842股已全部出售完毕。公告中并未披露员工持股计划的亏损金额,但是从恒邦股份的股价推算,亏损金额大概率在1亿元以上。
但是在员工持股计划“割肉”之后,恒邦股份股价却开始见底回升,至2019年6月,实际控制人由王信恩控制的恒邦集团及王家好、高正林、张吉学等人,变更为江西铜业,这也引发了恒邦股份股价大幅上涨,并在2019年7月创下19.24元的历史最高纪录。
本文作者:环球网,转载本文请注明作者出处~